Behind the seamless OpenTab: How a simple ordering feature turned into a scalable payments system

November 25, 2025

·

10 min read

·Case Study

Written by

Ishita Mogra
Ishita Mogra

Ishita is a Senior Product Manager with 7+ years of experience bringing new ideas to life in consumer tech and payments. From launching 0-to-1 products to improving the tools teams use behind the scenes, she’s passionate about building things that actually make work easier. Lately, she’s been exploring how GenAI can help teams move faster, think better, and create real impact.

Behind the seamless OpenTab: How a simple ordering feature turned into a scalable payments system

We’ve all seen some version of an open tab. You walk into a bar, order a drink, and the bartender asks, “Want to keep the tab open?” It’s the same idea in premium suites at stadiums, cruise lounges, or even coworking cafés: keep one ongoing bill open, add orders to it throughout the event, and close it at the end.

Simple, right? Not when you’re the one building it.

A few months ago, I started getting frantic support queries from three different clients,one every couple of days. Each time, five to six open tabs refused to close, leaving $5,000–$12,000 in pending payments even though the events had ended days ago.

Servers had marked orders complete. Guests had left believing they'd paid. But our system was stuck showing "Pending" - a status that meant nothing to anyone trying to reconcile the books at midnight.

That taught me something crucial about building payment systems: the missing states break you faster than missing features.

What started as a straightforward "keep tab open" feature became one of the most technically intricate systems in our F&B platform. It touched everything from payments, roles, and device sync to scalability and customer trust. This is the story of how that evolution unfolded and the design decisions, trade-offs, and product principles that shaped it.

When "simple" starts showing cracks

The first version of OpenTab worked fine, until it didn't.

At a few venues, orders placed under open tabs weren't syncing correctly between the front-of-house (servers) and back-of-house (kitchen). Servers marked orders as “Delivered” on their handhelds, but the kitchen displays (KDS) still showed them as in progress. The POS, meanwhile, had no concept of "Delivered" at all. It only had Ready and Completed.

So, one system thought the order was complete, another thought it was still cooking, and a third didn't know who was right. The result: operational chaos, delayed service, and frustrated staff trying to reconcile which order was where.

Then came the printing problem. When servers edited orders freely (adding and removing items), the kitchen couldn't track what had actually changed. Orders were reprinted multiple times, and nobody was sure what the final ticket was. Should they prep the dish again or ignore it as a duplicate?

To fix this, I split the logic: servers could add new items anytime, but removing items required dedicated Void or Comp actions. Voids meant not served and not charged. Comps meant served but not charged. Both required manager PIN approval for accountability.

This separation solved two problems:

  • inventory stayed accurate (voided items weren't made), and
  • kitchens only reprinted new items, keeping the prep queue clean.

These might sound like internal issues, but for our clients, they directly affected trust. When orders were missing, double-prepared, or inventory didn't match, they questioned our system's reliability and a few even held back renewals.

That was the first wake-up call: inconsistency across systems can quietly erode both trust and business.

States before features: Fixing the foundation

Before introducing new features, I had to fix the foundation.

I standardized order states across devices by introducing just four universal ones: New, In Progress, Ready, and Completed. The redundant "Delivered" state was removed from handhelds to align with how the kitchen actually worked.

This small structural change solved one of the biggest confusion loops and made OpenTab behave predictably across all touchpoints.

But this wasn't just about syncing data. It was about designing consistency as an experience. When servers, kitchen staff, and managers all see the same order state, trust builds, not just in the system, but between the teams using it.

Bug reports related to order states and receipts dropped to zero. When systems speak the same language through consistent states, the entire operation stabilizes.

This became the central lesson: define your states before you build your features. States are the invisible backbone of reliable systems.

Two hidden complexities that almost broke OpenTab

Once the foundation stabilized, two distinct problems emerged, each revealing a different dimension of payment system complexity.

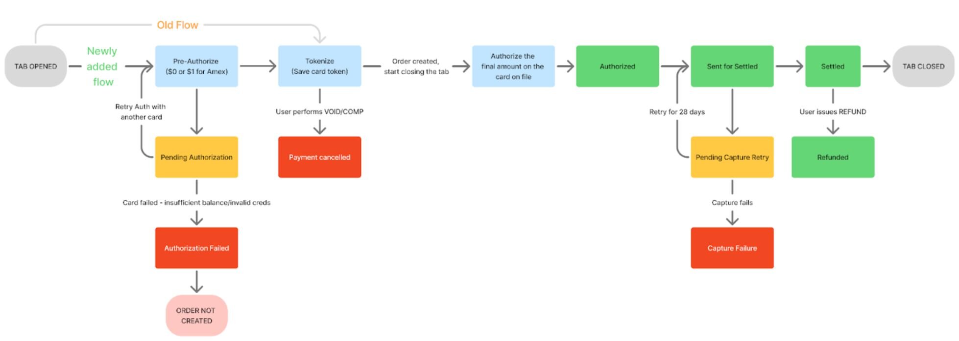
1. Why saved cards weren't actually saving us

Since we were only tokenizing (not authorizing) cards at tab opening, some payments failed when closing the tab, and by that time, the customer was long gone. If authorization fails after the event, the restaurant simply loses money.

Managers assumed cards were securely stored, customers believed they'd already paid, but in reality, nothing could settle later. The payment status would show "Pending" indefinitely.

The root of the issue? Saving a card doesn't mean you can charge it.

  • The system stored card details that looked legitimate, but never verified whether those cards actually had funds or were still active.
  • What "Pending" actually meant was that authorization had failed – but staff didn't know that. They interpreted it as "settlement pending," unaware that the card itself had been declined.
  • American Express had its own twist. Unlike Visa or Mastercard, Amex requires a minimum $1 authorization before any adjustments can be made. Without it, tokens often fail silently.

The solution:

  • We moved to a Tokenize + Pre-authorize model at tab opening. All cards got a $0 authorization except Amex, which required that $1 check to confirm validity. We then authorized the final amount at tab closing.
  • This ensured that final charges processed cleanly and enabled auto-closure via cron jobs at the end of the day. If staff forgot to close a tab manually, the system could still settle it safely.
  • To lock in that reliability, I introduced a new payment state – Authorization Failure – so failed attempts were visible in real time instead of living as "open forever."

That one small change made the product dramatically more reliable. Pending payments went from 1-2 per event to 1-2 per month. Failed settlements dropped, and customer disputes nearly disappeared.

From foundation to feature: Operational flexibility

Once tabs could stay open reliably, a new pattern emerged. Staff managers started calling our engineering team 2-3 times per week with urgent requests:

"Card declined - can you switch to the backup card on file?"

"Guest wants to adjust the tip after seeing the final bill."

"Wrong card was charged - can we move it to a different payment method?"

These weren't edge cases. They were regular operational needs. And because we had cards on file and stable open tabs, these adjustments were technically possible, just locked behind engineering access.

That's when I made the call to build payment method switching and tip editing as self-service features. Staff managers could now handle these adjustments themselves without calling support.

Internal support requests for payment adjustments dropped 40-50%. What was once an engineering escalation became a routine self-service action.

It wasn't about adding complexity. It was about recognizing that once you have reliable infrastructure (stored cards + stable states), the next layer of value is operational flexibility. The foundation enabled the feature and not the other way around.

2. Containing operational complexity: Simplifying workflows and access

With payments stabilized, two operational challenges emerged that needed a different kind of solution.

a. The mid-order chaos problem:

Every restaurant or suite has its own quirks: split payments between guests, discounts, loyalty redemptions, or adding tips. These sound like small, independent actions, but under Open Tab, they all intertwine.

Here's why: Each open tab can have multiple orders, multiple payers, and evolving totals. If discounts or splits are allowed midway, the subtotal fluctuates continuously, confusing both customers and accounting teams.

The solution: All discounts, tips, and splits would be handled only at the time of closing the tab.

This reduced mid-order complexity for the kitchen and simplified the customer flow. Servers didn't need to worry about half-applied discounts or mismatched totals. Customers could review the final bill once and then decide how to split or tip.

It was a small design trade-off that dramatically improved user experience. It also aligned better with how customers think: they don't want to tip at the start of a game or decide mid-meal who's paying what.

b. The access control problem:

The Suite Management layer added another dimension. Imagine a stadium with 75 suites and 50+ staff. You can't have every staff member viewing or editing every order.

So, we introduced role-based access to contain the chaos. Each server could manage only the suites assigned to them. Suite managers, however, had full visibility to track fulfillment, monitor spends, and coordinate across suites.

This design prevented accidental edits between servers and created accountability without adding operational friction.

The impact was immediate: Orders increased 9% in these channels as staff communication improved. We successfully scaled Suite Management to five additional partners.

The lesson: simplifying behavior doesn't limit capability, it makes scale safer.

Scaling selectively: The concurrency challenge

Just when things seemed stable, one event client came with a unique request: they wanted multiple staff members to edit the same tab concurrently, so that all orders could close under one card.

From a user's perspective, it made perfect sense. But architecturally, it broke what we had designed. If two servers edited the same tab simultaneously, there was a risk of data overwrites, mismatched totals, or double payments.

The solution: To handle concurrent edits safely, I implemented an incremental update architecture: each device sent only small diffs like “+1 Beer” or “+ 4 burgers” which the backend merged sequentially through a transactional queue. This ensured updates applied in order without overwriting others, even over unstable venue Wi-Fi.

We built the concurrent editing logic only for that customer, gated behind a feature flag. This allowed us to test and support their workflow without destabilizing others. It's a classic example of scaling selectively: acknowledging a valid user need, but keeping the core system clean.

The Open Tab decision framework

As these problems emerged, a pattern became clear. Here's the framework that guided every major decision:

  • Can this fail silently? → Make it visible (Authorization Failure state)
  • Does this add mid-flow complexity? → Push to closing (discounts/tips/splits)
  • Does this create data conflicts? → Restrict access (role-based permissions)
  • Is this an edge case or emerging pattern? → Feature flag first, rollout later

The invisible side of "seamless"

To a guest paying for their order the process is effortless: a tap, a smile, and they're done.

Behind that moment, though, sits a web of status syncs, token states, access controls, and trade-offs, all working silently to make the experience feel simple.

And that's the irony of good product design: the more invisible it feels, the more intentional it has to be.

What open tabs taught me about systems design

Open tabs were never just about payments. They taught me how to build systems that handle human unpredictability without breaking.

The principles that emerged:

  1. States are infrastructure. A missing state (like "Authorization Failure") causes more chaos than a missing feature. States are the invisible backbone of reliable systems. Define them first, build features second.
  2. Check cards upfront, show failures immediately. The $0 or $1 pre-authorization prevented thousands in losses. Saving a card token isn't the same as validating it actually works. Real validation requires authorization, and when cards fail, that needs to surface immediately, not show up later as "Pending."
  3. Contain complexity, don't eliminate it. Feature flags let you serve edge cases without destabilizing the core. Not every client needs full-scale adoption. Sometimes the right move is controlled containment.
  4. Simplify behavior, not capability. Role-based permissions and standardized flows didn't limit flexibility, they made it safer to operate at scale. I pushed discounts and splits to tab closing, which reduced mid-order chaos without removing functionality.
  5. Trust compounds. Small reliability wins build business confidence. Every fix, from state standardization to authorization visibility, compounded into a larger perception of system reliability. And reliability drives adoption.

For PMs tackling similar complexity: don't rush to add features. Stabilize the model, unify the experience, and let trust drive adoption.

The best products aren't the ones that do everything, but the ones that do the right things, consistently, for everyone involved.

Did you find this article helpful?

Rate this article to help us improve

Your unfair advantage in product, delivered weekly.

By subscribing, you agree to our Terms & Privacy Policy

Join 170k+ product pros

Become a better product manager
Learn from product experts and become part of the world’s most engaged community for product managers
Join the community

Free Resources

  • Articles

Popular Content

Company
  • Careers

    HIRING

Follow us
  • LinkedIn

© 2026 Pendo.io, Inc. All rights reserved. Pendo trademarks, product names, logos and other marks and designs are trademarks of Pendo.io, Inc. or its subsidiaries and may not be used without permission.